• 91免费视频观看,91免费软件,91免费看片网站,91免费看片视频

    樓宇智能化係統電源模塊的配置詳情!

    欄目:常見問題 作者:91免费视频观看智能化 發布時間:2020-04-24 關鍵詞: 樓宇智能化係統
    分享到:
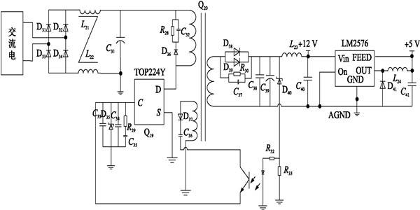
    ​對於任何一套樓宇智能化係統,電源模塊整體穩定性決定了係統整體可靠性和穩定性。由於係統體積限製和實際功能需求,安小予設計了一款高性能開關穩壓電源。該電源選用美國POWER公司開發的TOP224Y芯片作為電源主控芯片,其電路如圖所示。

    對於任何一套樓宇智能化係統,電源模塊整體穩定性決定了係統整體可靠性和穩定性。由於係統體積限製和實際功能需求,安小予設計了一款高性能開關穩壓電源。該電源選用美國POWER公司開發的TOP224Y芯片作為電源主控芯片,其電路如圖所示。

    樓宇智能化係統電源模塊的配置詳情!

    樓宇智能化係統開關穩壓電源工作原理如下:220V交流電源經過整流橋和濾波電容輸出波動的直流電源,該電源直接輸出給TOP224Y芯片的漏極引腳,TOP224Y芯片導通,電源電壓通過變壓器Q20初級線圈與源極形成回路,Q20次級線圈輸出電源電壓,同時樓宇智能化係統利用整流二極管和濾波電容對輸出的電源電壓進行整流濾波處理。為了保證開關電源輸出穩定的電源電壓,樓宇智能化係統采用變壓器次級線圈對輸出的電源電壓進行采樣,當采集電壓大於12V時,光耦發光體導通,TOP224Y芯片關閉漏極引腳,從而降低開關電源輸出的電壓大小。由於變壓器初級線圈具有儲能作用,其在TOP224Y高頻開關過程中容易產生較高的尖峰脈衝,為了保證樓宇智能化係統能夠正常工作,係統設計了由電阻R28、電容C32和二極管D36組成的吸收回路對尖峰脈衝進行吸收處理,從而有效避免開關電源因尖峰脈衝造成TOP224Y芯片的損壞。


    網站地圖